最近大家肯定都被千问的AI外卖券刷屏了吧?估计不少第一次用千问的朋友,都已经被千问轻松且方便的点单体验所震惊(前提是服务器没卡)。小雷的朋友在体验后感叹道:“原本以为AI也就是拿来查询数据、问答,没想到已经可以做这么多事了”。
不过,在小雷看来用千问点外卖属实有点“浪费”,作为国内的T0级AI之一,千问能够做的事情可远远不止点外卖,它在生活辅助等方面的表现可能会更加超出你的想象。
事先说明,这真不是千问的广告哈,只是小雷最近一段时间都在规划春节假期的事情,为了节省时间自然也是用上AI来帮忙做计划。然后发现千问的体验远超其他AI,甚至连Gemini、ChatGPT等顶流AI的体验都与之有着非常明显的区别,所以才想和大家唠嗑一下。
聊到春节假期计划,首先需要解决的麻烦就是出行,春运期间的高铁票常态化售罄,飞机票也是水涨船高,一些初次离家的朋友,估计都看着“候补”“售罄”的12306界面欲哭无泪了。
老实说,小雷曾经也体验过这种感受,所以也更清楚春运买票的艰辛,这也让各种所谓的“抢票软件”大行其道。不过,抢票软件的作用其实并不大,其原理就是疯狂刷新12306的售票端口,如果幸运地碰到一两张退票被放出,就根据提交需求的先后顺序进行购票,而你购买的加速包,实际上就是让自己的排位靠前罢了,还是有较大的概率抢不到票。
那么问题来了,抢票不行,候补也未必能买到票,那咋办?不回家了?别急,让我们看看AI会如何解决这个问题。首先小雷抛出一个问题:2 月 14 日我要坐高铁从广州到成都,目前没票了,有哪些备用方案?
顺便一提,对于初次买票回家的朋友来说,这个提问可以快速帮你梳理各种有效的购票方案,而不是死盯着“广州到成都”的高铁票拼运气。另外,可能是最近千问的活动太火,或是阿里光速扩容了算力中心,我发现千问智能体的回答速度比之前有了不少的提升。
下面我们来看看千问的回答,首先它会向你解释它为此都做了哪些事情,然后你往下拉就能看到一个html链接,点击打开即可在手机上浏览,也可以选择复制链接,然后在电脑浏览器上打开,查看和复制文字都更方便。
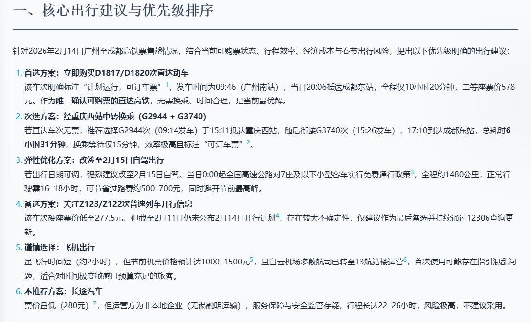
在千问制作的这份攻略中,它给了一共5个方案,然后根据用时、成本等因素分成不同的优先级。千问给出的首选方案是“立即、马上”购买D1817/D1820车次的车票,这是AI在查询相关信息时,发现的最合适且最高性价比的“可购买”车票,所以自然就成为最优方案。

图源:雷科技
同时,小雷还打开12306验证了一下信息的准确性,发现D1820确实是少数还有余票的车次且价格最便宜,但是除一等座外仅剩一张无座票,所以如果真的要买票,多数人还是会考虑加几十块钱坐更早出发的D1808,建议后续千问在优化AI模型的时候,可以考虑把优先选择“有座位”的车次加入提示词序列中。
让我们再往下看,当所有直达车次都无票时,次选方案就是最佳选择,千问建议我们选择在重庆西站中转换乘,并提供了“G2944+G3740”的方案给我们选择,直接省去了查询不同车次的时间。
至于弹性方案就较为抽象了,千问建议我们直接开车回去,理由是15号开始全国免高速费,而且也能够避开返程的最高峰,在理想情况下只需要16-18小时即可抵达,只要在15号早上出发,赶上当晚的除夕年夜饭是没压力的。如果你有私家车,那么这个方案显然可以纳入考虑范围。
此外还有备选方案:乘坐普速列车,虽然要坐20个小时以上,但是在高铁没票时也是一个选择。至于谨慎选择的方案,则是坐飞机,该方案排名靠后的原因,一是成本较高,单人单程1000-1500元,并且白云机场近期启用了T3航站楼,初次前往的话误机风险不小,所以千问希望用户谨慎考虑。
说实话,T3航站楼这个事小雷是知道的,却很少会将其纳入到考虑范围内,倒是让AI提醒了一回。最后一个方案则是长途汽车,与普速列车的时间差不多,但是因为服务保障和安全监管方面的考量,所以并不推荐用户选择,仅作为备用方案提供。
在看完开头的简介后,往下拉即可看到千问制作的表格,里面详细汇总了时间、成本、舒适度和风险等信息,让你可以一目了然。然后下面还会给出春节出行的关键风险提示,比如广州南站人流量超大,需要预留更多的进站时间,以及贵州、湖南等省份未来降雨量增大且有道路湿滑等风险。

图源:雷科技
而在方案的最后,千问还针对不同的方案给出了具备操作性的建议,即使是第一次出远门的小白,拿着千问提供的这份方案也能省去非常多的试错成本。
顺带一提,可能是因为访问量激增等原因,千问的智能助手似乎关闭了应用内直接跳转购票app的功能(也有可能是没有触发),所以方案里并没有购票入口,而此前小雷使用千问智能助手时是可以直接跳转飞猪购票的。
接下来看看豆包,作为国内人气最高的AI大模型,豆包的实力也是毋庸置疑的。而且,在春节期间,豆包似乎也把此前需要申请内测资格的“超能模式”正式上线,虽然还是测试版,但是对比之前的体验已经有了非常明显的提升。
在超能模式下,你能看到豆包的真正实力,它首先是通过网页检索了广州到成都的所有车次信息,然后列出了11个目前可以购票的车次,同时也列出了对应的发车时间,这点就比千问做得更好。

图源:雷科技
此外,豆包同样提供了中转方案,分别是“广州-重庆-成都”和“广州-贵阳-成都”,整体来看比千问的规划也更详尽和准确,这点必须点赞。而航班出行的可选就更多了,豆包列出了几十个航班,并且标出了起飞和抵达机场、起飞时间以及官方票价等信息,方便用户快速检索。
而在方案的最后,豆包也同样给出了自驾方案,并且给出了不同的路线选择,以及预估成本。不过,豆包似乎没有考虑免高速费的问题,在这点上就比千问稍差一些,感觉灵活度不如千问。

图源:雷科技
另外,豆包虽然在最后给出了抢票和候补技巧,但是整体来看较为简略,与千问的详细建议对比还是有明显差距的。当然,对于用户来说,豆包给出的信息确实能带来很大的帮助,而且能够省去很多查询的时间。
在小雷看来,豆包目前主要还是输在软件生态上,千问有飞猪、淘宝、高德等一系列生活app的数据支持,所以能够给用户提供更详尽的建议和方案,甚至可以直接跳转购票,而豆包只能提供建议。
因为千问和豆包的方案有不少重叠的地方,所以小雷就不再过多叙述了,让我们直接进入下一题。
假设我们已经解决了出行的问题,接下来我们要考虑的就是旅行计划了。做过旅行计划的朋友都知道,最折磨人的时候要到了,从酒店预订到景点安排,每一步都要耗费不少的脑细胞。
所以,这次让我们来测试一下AI的旅行计划能力,估计不少朋友以前也都试过类似的问题,甚至早在一年多前,小雷也做过类似的测试,结果自然是不尽如人意的,不过,这一次的结果可能会有很大不同。
惯例还是从千问开始,要求提供从广州到成都的旅行计划,总预算在 8000 元以内,2 月 17 日出发行程为 5 天,酒店必须在三星级以上,希望可以多品尝当地的特色菜和去一些高评价的景点。
在回答中,你首先可以看到一个标注了主要景点的地图,而且是可以实时查看的,同时千问还用不同的轨迹线,标出了不同日期的浏览路线,这点做得比我预料的还要好一些。

图源:雷科技
而在详细规划中,可以看到千问帮我们选择了一趟10:45分出发的飞机,同时还给出了跳转的购票选项,然后当天还安排了成都太古里的游玩,同时给出了太古里附近的备选酒店。
在抵达成都的次日,行程就变满了很多,我们将先后游览成都熊猫基地、武侯祠和锦里等景点。其中大熊猫基地在成都市郊区,因为距离较远需要安排更多时间前往,所以排在日程的第一位,然后返程时就可以直接到武侯祠和锦里,两个景点相距仅453米。

图源:雷科技
此外,在对应的行程规划里,千问还提供了“导航”和“详情”,可以分别跳转高德地图和购票链接,如果是在手机上打开,还能直接高德打车,便利度确实不错。
至于后续的几天行程,基本上也都与之前的类似,提供了详尽的介绍和安排,所以也就不再过多赘述了,有兴趣的朋友可以直接点击链接查看《广州到成都春节旅游攻略》。
在规划的最后,千问还给出了行程预算的汇总,其中交通费用为2848元(根据实时票价计算),住宿则是1200元(根据最便宜的酒店计算),餐饮和门票等花销则计算得不太准确,似乎只算了武侯祠的门票,但是据我所知大熊猫基地等景点也是需要购票的,所以在景点门票上大家还是得费心多看两眼。
有意思的是,千问还给我们留了3400元的额外预算用于购物等花销,大家可以根据自己的想法对行程进行调整。而在攻略的结尾,千问还给出了补充信息,里面会介绍这段时间里成都都有哪些活动和景点浏览建议,以及美食推荐、游玩建议、穿搭建议和旅行贴士等,确实非常详尽。
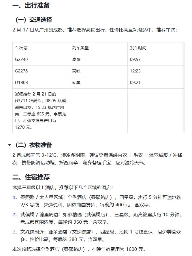
接下来看看豆包的,整体与之前的春运方案差不多,信息的密度依然超过千问,但是排版就无法做到千问那种图文并茂的程度。
首先在交通工具选择上,豆包是给了三个高铁方案,往返花销为1270元,比千问的方案花钱更少,同时也在开头给出了准备冬季衣物的提醒。具体到酒店预订上,则是直接给出了三家酒店作为备选,与千问基本一致,只不过没有详细的价格,得你自己动手去app上查询。

图源:雷科技
再往下看,五天的行程基本都安排满了,从浏览的景点、吃饭的餐厅、门票价格、交通工具等都有介绍,详尽程度甚至超过了千问,对此小雷是非常满意的,如果可以像千问那样直接跳转购票界面就更好了。

图源:雷科技
攻略的最后,豆包同样给出了美食推荐和预算明细,因为是高铁往返,所以只花了5393元,其中门票费用和交通费用的计算对比千问都要更加准确,也是能给用户提供更多的参考。
因为整体来说没有太多可以解读的特点(主要是攻略重复度有点高了),所以小雷就不啰嗦了,有兴趣的朋友可以自己去找豆包制定属于自己的旅行计划。
看完以上对比,基本上大家也能看出来千问和豆包的区别,前者依托阿里的软件生态,可以提供图文并茂的攻略方案,甚至能够直接跳转到对应的页面购票,免去了用户手动切换各种app的麻烦。
而豆包则是以更强大的AI模型为基础,为用户提供更详细、准确的方案,但是受限于软件生态,并没能给到千问那样的进阶版攻略和体验。站在用户的角度来说,个人是更喜欢千问的攻略的,因为确实更好理解、更好看,分享给朋友的话大概率会被追问是怎么做到的。
豆包的攻略则更适合“数据党”,你可以结合豆包给出的数据和建议,快速制定自己的行程。不过,真要说的话两个AI大模型的表现都让我感到意外,因为这两套方案的可执行性都非常高,与一年前的“简略方案”相比有了质的飞跃。

图源:雷科技
其中,千问的体验在全世界可能都是独一档的,因为目前只有阿里拥有覆盖衣食住行等各个领域的软件生态,而其他AI企业想做到同样的事情,需要解决很多合作以及合规层面的问题,天然就落后于阿里。
当然,这并不意味着豆包或者其他大模型就“输”了,现在的AI生态其实正处在一个从“拼参数”向“拼应用”转型的关键节点。以前我们评价一个AI好不好,看的是它能不能写文章、能不能回答对问题,但现在,对于普通用户来说,能真正帮我省下两小时查攻略时间、能直接帮我把票买好的AI,才是“好AI”。
在这一点上,坐拥庞大阿里系生态(高德、飞猪、饿了么等)的千问,确实像是拿了一手“王炸”,它率先向我们展示了“AI Agent(智能体)”在未来该有的样子——不仅仅是一个陪聊的机器人,而是一个能调动各种工具、真正解决问题的超级管家。
可以预见的是,2026年各大厂商的竞争重点绝对会从单纯的“大模型军备竞赛”转移到“生态整合能力”上来。毕竟,谁能把服务体验做得更好,谁能让用户少点几次屏幕,谁就能在这个“懒人时代”笑到最后(懒是科技的第一驱动力)。
最后,小雷也强烈建议大家趁着这次春节假期,多去折腾一下这些AI工具。别只把它们当成搜索引擎或者聊天机器人,试着把那些繁琐、头秃的规划任务扔给它们,或许你会发现,科幻电影里的“未来生活”,可能并不遥远。
