科沃斯:2025年净利同比预增110.90%-123.30%
2026-01-30 / 阅读约1分钟
来源:凤凰网
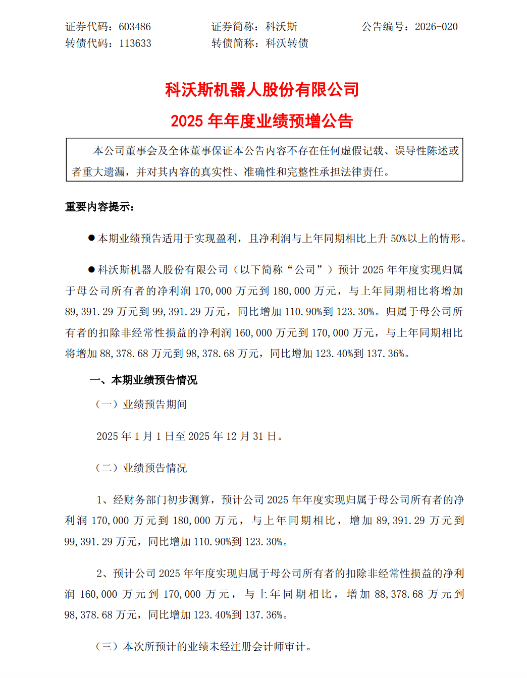
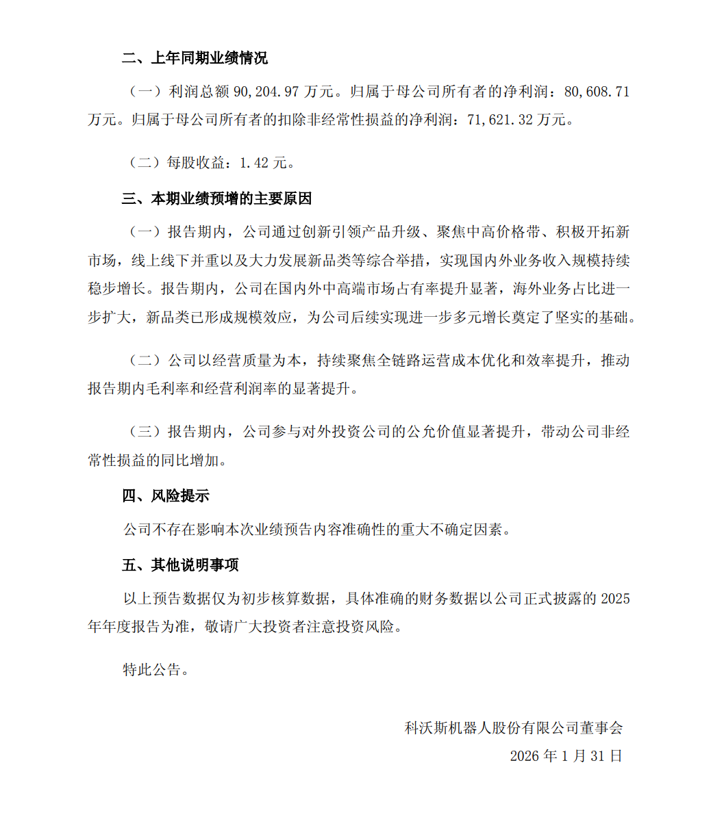
科沃斯预计2025年净利润17亿-18亿元,同比增110.90%-123.30%,通过产品升级、开拓新市场等举措推动收入增长,优化成本提升利润率,投资公允价值提升增加非经常性损益。

凤凰网科技讯 1月30日,科沃斯公告称,预计2025年归属于上市公司股东的净利润为17亿元-18亿元,同比增加110.90%-123.30%。

报告期内,公司通过创新引领产品升级、聚焦中高价格带、开拓新市场、发展新品类等举措推动收入增长;同时优化全链路运营成本,提升毛利率和经营利润率;此外,对外投资公允价值提升带动非经常性损益增加。