终于,免费用户也能用上OpenAI的DeepResearch了,量子位也进行了新鲜实测!
OpenAI深夜官宣,基于o4-mini某个版本的轻量版DeepResearch正式上线。
按照官方说法,轻量版的回答会更短,但智能水平将几乎无异于满血版本。

与此同时,轻量版的上线也意味着付费用户可以有更多的使用次数。
具体来说,付费用户的满血版用量不变,但每月可以获得额外的轻量版使用机会,在满血额度用完后会自动切换。

那么,两个版本表现究竟有何异同,来看量子位实测~
我们一共找了10个话题让ChatGPT进行深度研究,首先一并展示下用时、资料数量等能够直接统计的数据。
整体来看,轻量版的用时和生成内容字数都明显要比满血版更少,至于参考资料数量则没有明显规律。

接下来,我们选择其中三个,仔细对比一下满血版和轻量版形成的报告质量:
印欧语系语言的演变历史2024年AI穿戴市场发展情况推理大模型中的关键技术
无论是哪个版本,在我们提出研究话题时,都会询问研究的具体内容、侧重点等信息。
以第一个话题“印欧语系语言的演变历史”为例,满血版和轻量版在问题细化方面询问的思路基本一致(下图中上方为满血版,下方为轻量版):

我们回复“整体梳理,从古至今”。
然后模型便会开始规划检索,关于这个话题,两个版本引用的资料都是主要来自维基百科和大英百科全书,而满血版还多引用了部分中文资源(仅限于当前话题,其他话题中轻量版也会引用非英语资源)。
(下图中左侧为满血版,右侧为轻量版)

通过二级标题来看最终报告的结构,满血版采用了总-分-总的结构,并将印欧语系下属各个语族分别作为一个部分进行了详细介绍。
而轻量版的结构更加注重整体,每一部分都是分别从不同角度在讲述演变的过程。(下图中左侧为满血版,右侧为轻量版)

满血版的报告当中,每一个下属语族的介绍都非常详细。

轻量版则更侧重于展示脉络,将演变的大致过程做了简要介绍,详细程度则比不上满血版本。

前面一个问题主要是让模型在时间维度上进行信息梳理,接下来的这个话题则围绕空间维度进行展开。
问题细化的过程是这样,两个版本区别不大(图中还是上面满血下面轻量版),我们则是直接这些内容全都要。

中间过程就不多赘述,两个版本从结构上依然是大致相似(左满血右轻量)。

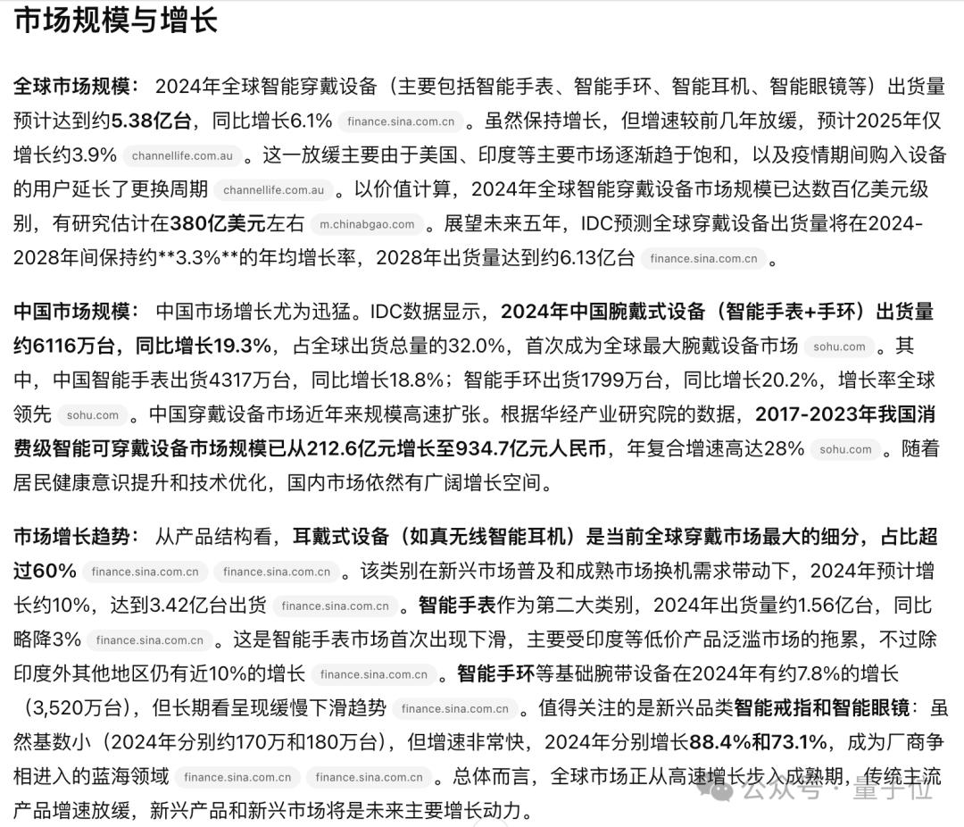
市场规模的部分,满血版分为了全球、国内和增长趋势三个部分进行介绍,包含了大量具体数据和部分原因简析,之后的增长趋势还根据产品的具体类型进行了细分。

并且还根据IDC的数据绘制出了表格:

相比之下,轻量版也覆盖了其中的一部分要点并同样是全球-国内-趋势这样的结构,但每部分都只用一两句话带过。
至于表格,则是没有的。

不过到了厂商部分,又变成了轻量版(下图右侧)的展示更加条理清晰。

后面的内容就不一一拆解了,整体来看,无论是从时间还是空间维度上梳理,满血版都比轻量版多了大量的细节(下图为满血版)。

第三个话题关于推理大模型中的关键技术,这次两个版本问出的细化问题稍有不同。

我们回复重点关注模型架构、训练算法和推理优化这三部分的信息。
对于模型架构的部分,轻量版(下图右侧)做出了表格整理,而满血版分成了三个段进行文字叙述。

算法部分,轻量版提到了SFT、RLHF、对比学习与自监督等内容,而满血版则分成了指令微调与多任务训练、链式思维训练与过程监督、反事实训练与自我监督机制这三个部分。
最后关于推理优化,轻量版提及了量化、蒸馏、剪枝、KV缓存优化等技术,满血版在此之外还提到了自适应推理、并行解码等内容。
总得来看,如果比较详细程度,满血版是当之无愧的获胜者。
但如果只是用来帮助我们确定大概的研究思路和可能涉猎的内容,轻量版,也足以解决一部分需求。
甚至对于不喜欢长篇大论的用户来说,轻量版看上去会更加简洁。
关键是,免费用户也能用啊。
参考链接:https://x.com/OpenAI/status/1915505961500070245
